|
村上や |
|
|
ニュース |
|
平成29年10月22日
真空管アンプの検討をしています。
ネットでaitendoの高電圧出力昇圧キット[K-34063A] (↓)というのを見つけました。

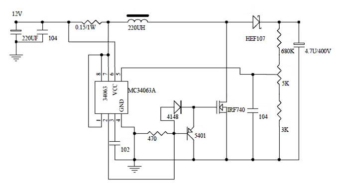
高電圧出力昇圧キット[K-34063A]の回路図です。

950円(税別)なので、パーツを集めて、ユニバーサル基板でつくるより絶対に安いはず!!
このキットで真空管のB電源をつくります。
DCアダプター(12V)で電源供給すれば、シャーシー内部から電源トランスをなくすことができるので、電磁誘導によるノイズが大幅に減少するはず!!
真空管のヒーターはDCアダプターの12Vをそのまま利用します。
スピーカーの駆動は、FETによるSEPP回路を考えています。
真空管は、12AX7が1個手元にあります。
12AX7はゲイン(利得)が大きすぎるので、P-G帰還でゲイン(利得)を下げるとともに、周波数特性の改善も図ります。

以上が真空管アンプの構想です。
【バックナンバー】