|
村上や |
|
|
ニュース |
|
2022年2月20日
アンプモジュールの配線ミスを修正して、LM675のアンプが完成しました!!

アンプモジュールの裏面です。

アンプモジュールを取り付けました。

LM675の動作電圧は16〜60Vです。
なので、電源は使用しなくなったパソコンのDCアダプター(19V)を再利用しました。
電圧が低いので、大音量は出せません。
しかし、LM675も高温にならないので、小さなヒートシンクでも大丈夫です。

早速、試聴してみました。Goodな音質です。

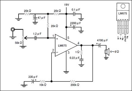
回路図です。
LM675の姉妹品のLM1875のデータシートにあった単電源回路を参考にしました。
超大盛の電解コンデンサです。
【バックナンバー】