|
村上や |
|
|
ニュース |
|
2021年12月26日
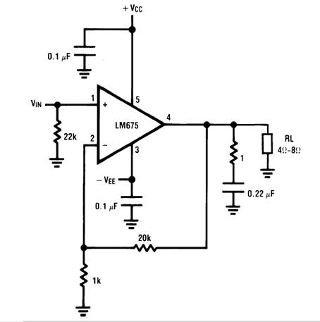
LM675Tでパワーアンプを作成することにしました。
LM675Tのデータシートにある標準的な作成例は両電源です。

両電源は作るのが面倒です。
使わなくなったノートパソコンのDCアダプター(19V)を再利用する予定です。
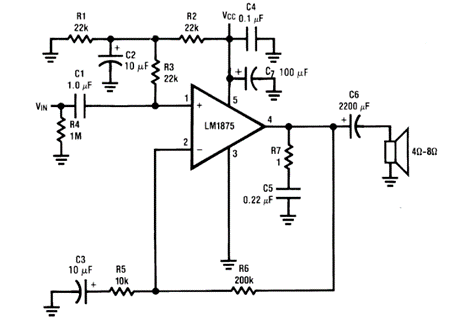
LM675Tの姉妹品のLM1875のデータシートに単電源の作製例があったので、それを参考にすることにしました。
オーディオ用のLM1875は、多くのアイドリング電流が流れるので、大型のヒートシンクを付けるなどシビアな熱設計が必要になります。
そういった意味でも、LM675Tは気軽に作ることができます。

ユニバーサル基板にパーツを並べて、アンプモジュールのレイアウトを検討しています。
まだ、半田付けしていません。

手元に22kΩの抵抗器がなかったので、20kΩで代用する予定です。
発振防止のC5(0.22μF)以外のコンデンサは、大は小を兼ねるので、大容量でも大丈夫でしょう。
【バックナンバー】