|
超簡単!LM675Tアンプ |
|
|
コンデンサ大盛・100均ケース(木箱・アルミ板) |
|
パワーアンプICのLM675Tです。1個400円でした。

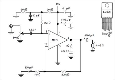
回路図です。
LM675の姉妹品のLM1875のデータシートにあった単電源回路を参考にしました。
手元にあったコンデンサを超大盛にしました。
アンプモジュールです。

アンプモジュールの裏面です。

ケースの材料は、100均(ダイソー)の木箱です。

模様をサンドペーパーで削ります。

ポスターカラーで色付けして、ニスを塗ります。100均(ダイソー)の木箱も高級感が出てきます。

ポスターカラーと絵の具がにじまない水性ニスです。
絵の具がにじまない水性ニスは非常に便利です。

100均(ダイソー)のアルミ板を色付けした木箱に貼ります。

電動ドリルやシャシーリーマー、ヤスリで穴開け加工をします。
薄い板に0.3mmのアルミ板を貼っただけなので、加工は超簡単です。

アンプモジュールを取り付ければ完成です。

LM675の動作電圧は16〜60Vなので、不要となったパソコン用のDCアダプター(19V)を利用します。
電圧(19V)が低いので、大音量は出せません。
しかし、IC(LM675)が高温にならないので、小さなヒートシンクでも大丈夫です。

音質はGoodです。ただ、スイッチを入れると盛大なポップノイズが出ます。

【作製記録】